首页
学院新闻
通知公告
学术讲座
精彩专题
了解学院
学院简介
现任领导
机构设置
常设委员会
联系我们
教学单位
声乐系
钢琴系
舞蹈系
音乐理论系
学术研究
科研团队
科研成果
对外交流
西府民间音乐研究所
人才培养
本科生教育
研究生教育
课程资源
政策文件
中学音乐课案例
学生工作
学工动态
教育管理
心理健康
奖助评优
创新创业
实验实训中心
中心简介
规章制度
实验室掠影
党群工作
组织建设
党建工作动态
学习园地
工会工作
共青团工作
演出与活动
招生就业
招生简章
就业资讯
校友风采
招聘单位资源库
首页
学院新闻
通知公告
学术讲座
精彩专题
了解学院
学院简介
现任领导
机构设置
常设委员会
联系我们
教学单位
声乐系
钢琴系
舞蹈系
音乐理论系
学术研究
科研团队
科研成果
对外交流
西府民间音乐研究所
人才培养
本科生教育
研究生教育
课程资源
政策文件
中学音乐课案例
学生工作
学工动态
教育管理
心理健康
奖助评优
创新创业
实验实训中心
中心简介
规章制度
实验室掠影
党群工作
组织建设
党建工作动态
学习园地
工会工作
共青团工作
演出与活动
招生就业
招生简章
就业资讯
校友风采
招聘单位资源库
书记信箱
院长信箱
宝鸡文理学院
ENGLISH
首页
>> 人才培养 >>
本科生教育
>> 正文
人才培养
本科生教育
研究生教育
课程资源
政策文件
中学音乐课案例
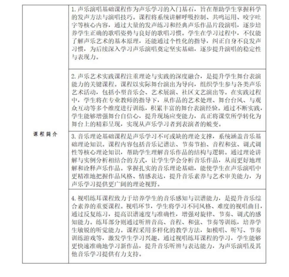
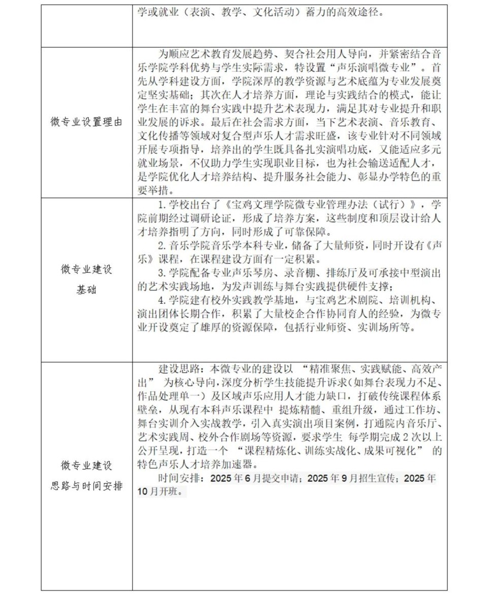
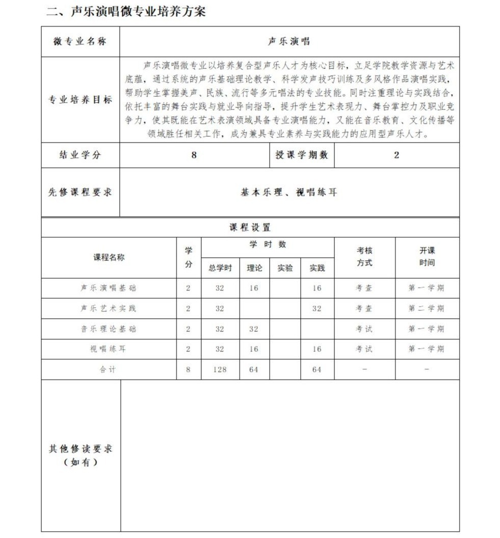
宝鸡文理学院音乐学院微专业简介
2025-09-05
下一条:
2023版舞蹈学专业本科人才培养方案
【
关闭
】